2026-03-10
二苯甲酮是一种典型的II型(或称Norrish II型)光引发剂,在UV固化领域应用广泛。它本身不能直接裂解产生自由基,需要在光照下与一个“氢供体”(通常为胺类化合物)配合,通过夺氢反应来引发聚合。
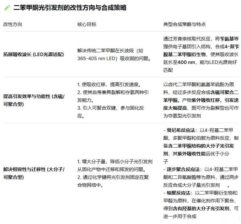
近年来,为了克服传统二苯甲酮的一些局限(如吸收波长短、易迁移、需外加胺等),其合成研究主要集中在对母体结构进行化学修饰上。下面这个表格梳理了主要的改性方向及其合成策略。

应用与发展趋势
二苯甲酮类光引发剂通过化学修饰,其应用领域得到了极大的拓展:
传统UV固化:如SpeedCure PBZ (4-苯基二苯甲酮) 这类商业化产品,广泛用于油墨、涂料中,与胺增效剂配合,提供良好的表面固化效果。
新兴LED固化:改性的LED光引发剂,如双苄胺基二苯甲酮衍生物,能高效引发自由基聚合、阳离子聚合及混杂光固化,在3D打印、互穿网络聚合物等前沿领域具有应用潜力。
高性能与环保材料:大分子和可聚合型光引发剂是解决小分子迁移和气味问题的关键,在食品包装、生物医用材料等对安全性要求极高的领域备受关注。
最新消息:
找不到您要找的内容?
需要定制解决方案吗?