2026-01-13
暗红色是红色物体反射光中的低纯度杂光→高对比色粉通过吸收 / 阻隔暗红色,去除了稀释红色纯度的 “暗干扰” →反射光中仅剩高纯度的鲜艳正红光→人眼感知到的红色更饱和、更明亮,即 “颜色更红”。
这一原理与 “吸收黄光让绿色更绿”“吸收青光让蓝色更蓝” 本质一致 —— 都是通过 “清除目标颜色中的杂光”,提升目标光的纯度,从而强化视觉对比和鲜艳度。
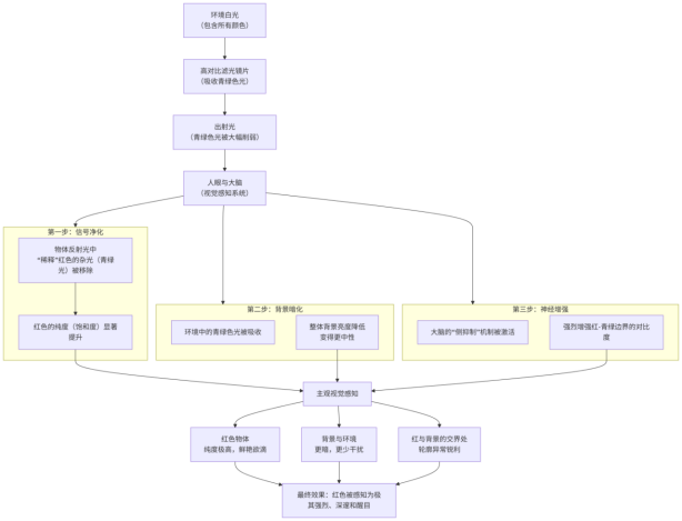
一、物体的颜色是 “反射光” 决定的
我们看到某物体呈 “红色”,本质是该物体在照射光(如太阳光、白光)的作用下,优先反射红光波段的光(通常为 620-680nm),同时吸收其他波段的光(如绿光、蓝光) 。
但现实中,多数红色物体反射的 “红光” 并非绝对纯净 —— 除了视觉上鲜艳的 “正红光”(如 640-660nm,亮度高、饱和度高),还可能混杂少量暗红色光(波长更长,约 660-700nm,亮度低、饱和度低,视觉上偏暗、偏灰),或微量其他杂光(如橙红色)。这些杂光会 “稀释” 正红光的纯度,导致物体的红色看起来不够鲜艳、偏暗。
二、关键:暗红色是红色中的 “杂光”,会降低红色的饱和度
暗红色虽然也属于 “红光波段”,但它与我们追求的 “鲜艳红色” 有显著差异:
光学特性 鲜艳正红光(目标光) 暗红色(杂光)
波长范围 640-660nm 660-700nm(更长)
视觉亮度 较高 较低(偏暗)
颜色饱和度 高(纯正、鲜亮) 低(偏灰、偏暗)
对红色的影响 强化 “红” 的视觉感知 稀释 “红” 的纯度,显灰暗
三、高对比色粉的作用:吸收暗红色,“提纯” 反射的红光
高对比色粉的核心功能是精准筛选光波段:它不吸收我们需要的 “鲜艳正红光”,但能主动吸收或阻隔掉那些 “暗红色杂光”。这个过程相当于完成了一次 “红光提纯”:
去除杂光干扰:色粉吸收暗红色后,物体反射的光中,原本占比不大但影响视觉的 “暗色调成分” 被清除,不再有 “灰暗感” 稀释红色;
突出目标光:剩下的反射光几乎全是 “鲜艳正红光”(640-660nm),其在反射光中的占比大幅提升,纯度显著提高;
人眼感知强化:人眼对 “高纯度、高亮度” 的光更敏感 —— 当反射光中全是纯正的正红光时,大脑接收到的 “红色信号” 更强烈、更单一,最终感知到的颜色就会更鲜艳、更饱和,也就是我们说的 “更红”。

最新消息:
找不到您要找的内容?
需要定制解决方案吗?