2025-11-04
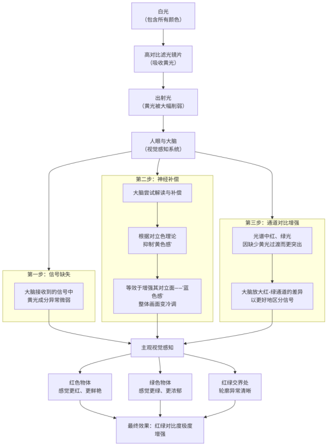
高对比色粉通过吸收“中间色”(黄光),迫使我们的视觉系统重新校准,从而极大地增强了红-绿这对“对立色”之间的感知对比度。抓住黄光在可见光光谱中的 “中间干扰角色”、物体显色的减法原理,以及人眼对 “纯色调差异” 的敏感感知,最终落脚于 “去除中间杂光→放大红绿光的色调差异” 这一核心逻辑。
一、光谱位置与物体显色原理
1、要解释对比提升,必须先明确 “红光、绿光、黄光” 的光谱关系,以及物体如何呈现红 / 绿色 —— 这是理解后续效果的前提:
可见光光谱中,黄光恰好是 “红绿光的中间波段”
自然白光由不同波长的单色光混合而成,红、绿、黄光的波长范围和位置关系非常关键,直接决定了它们的相互影响:
光的颜色 波长范围(nm) 光谱位置特点
红光 620~750 长波长端,颜色偏 “暖”,色调鲜明
黄光 570~590 恰好介于红光(620nm 起)和绿光(560nm 止)之间,是两者的 “过渡波段”
绿光 520~560 中波长端,颜色偏 “鲜”,与黄光波段直接相邻
从光谱上看,黄光就像红、绿光之间的 “桥梁”—— 它的短波端(570nm)紧接绿光的长波端(560nm),长波端(590nm)靠近红光的短波端(620nm),这种 “中间位置” 让它成为红、绿光反射时最易混入的 “杂光”。
2、物体显红 / 绿色的本质:减法混色(反射目标光,吸收其他光)
我们看到物体呈红色或绿色,并非物体 “发出” 这种光,而是遵循减法混色原理:
红色物体:能反射白光中的红光波段(620~750nm),同时吸收绿光、蓝光、黄光等其他波段;
绿色物体:能反射白光中的绿光波段(520~560nm),同时吸收红光、蓝光、黄光等其他波段;
但实际场景中,没有物体能 100% 精准吸收所有非目标光—— 比如红色物体可能无法完全吸收黄光,导致反射的 “红光” 中混入少量黄光;绿色物体也可能无法完全吸收黄光,导致反射的 “绿光” 中混入少量黄光。这种 “杂光混入” 会让红、绿光的 “纯色调” 被稀释,两者的差异感自然减弱。
二、核心:黄光为什么会 “削弱红绿光的对比”?
高对比色粉选择 “吸收 / 阻隔黄光”,不是随机行为,而是因为黄光对红绿光对比的 “破坏作用最直接”,主要体现在两点:
1、黄光让红、绿光 “色调趋同”(降低差异)由于黄光位于红、绿光之间,当它混入红 / 绿光时,会让两种颜色的 “色调向中间靠拢”:
红光 + 少量黄光→颜色偏 “橙红”(比纯红更暖、更暗);
绿光 + 少量黄光→颜色偏 “黄绿”(比纯绿更暖、更闷);
原本 “纯红” 和 “纯绿” 是色调差异极大的两种颜色(一个长波暖色,一个中波鲜色),但混入黄光后,变成了 “橙红” 和 “黄绿”—— 两者都带上了 “黄色调”,色调差异被大幅缩小,人眼看起来就会觉得 “对比度不高”,甚至有些 “模糊”(比如红绿色标放在一起,若都偏黄,边界感会变弱)。
2、黄光降低红、绿光的 “饱和度”(削弱鲜明度)
颜色的 “对比度” 不仅取决于色调差异,还取决于 “饱和度”(颜色的纯净度)。当红、绿光中混入黄光时,相当于给 “纯色调” 加了 “灰色滤镜”:
纯红光饱和度高,鲜艳刺眼;混入黄光后,饱和度降低,显得暗沉;
纯绿光饱和度高,鲜亮通透;混入黄光后,饱和度降低,显得浑浊;
低饱和度的 “橙红” 和 “黄绿”,本身的视觉冲击力就弱,两者放在一起时,人眼更难快速区分,对比效果自然差。
三、高对比色粉的作用:“精准除黄”→放大红绿光的对比
高对比色粉的核心功能是选择性吸收 / 阻隔黄光波段(570~590nm),且不影响红光(620~750nm)和绿光(520~560nm)的正常反射。通过 “去除中间杂光”,从两个维度放大红绿光的对比:
1. 第一步:恢复红、绿光的 “纯色调”,扩大色调差异对红色物体:色粉吸收了原本混入的黄光,红色物体仅反射 “纯红光”(620~750nm),颜色从 “橙红” 变回 “正红”,色调更偏向长波暖色;
对绿色物体:色粉吸收了原本混入的黄光,绿色物体仅反射 “纯绿光”(520~560nm),颜色从 “黄绿” 变回 “正绿”,色调更偏向中波鲜色;
此时,“正红” 和 “正绿” 的色调差异回到最大状态 —— 一个暖而浓,一个鲜而亮,人眼能瞬间捕捉到两者的区别,对比感立刻提升。
2. 第二步:提升红、绿光的 “饱和度”,增强视觉冲击
吸收黄光后,红、绿光不再被杂光稀释,饱和度显著提高:
纯红光饱和度高,视觉上更 “醒目”(如交通信号灯的红灯,未混黄光时能快速警示);
纯绿光饱和度高,视觉上更 “清晰”(如绿植、绿色标识,未混黄光时能快速识别);
高饱和度的 “正红” 与 “正绿” 并置时,不仅色调差异大,且各自的视觉冲击力强,人眼对 “对比” 的感知会被进一步放大 —— 就像黑白照片变成彩色照片,黑与白的对比会因颜色的鲜明度而更突出。

最新消息:
找不到您要找的内容?
需要定制解决方案吗?